Меняемся к лучшему. Осень 2025
Сегодня, в понедельник, 8 декабря, в 21:00 МСК Майкер проведет на своем канале традиционный стрим под названием "Меняемся к лучшему". Он расскажет о том, что было сделано этой осенью, каких результатов удалось достичь, подведет итоги года и поделится планами на будущее. Оставляйте вопросы к этой новости – на все будут даны ответы прямо на трансляции.
Приложение для платформ Android TV и Smart TV (Tizen, webOS и других)
Мы завершили разработку наших приложений для различных платформ Smart TV – Android TV, Samsung Tizen и LG webOS. Дополнительно приложение работает и на универсальной платформе MediaStation X, которую можно установить на устройства самых разных типов, даже на ПК!
В данный момент мы ждем одобрения Google, чтобы выложить наше приложение в Google Play, а пока:
- Скачать APK Android TV по ссылке: https://goodgame.ru/a/tv
- Инструкция по установке на другие Smart TV: https://goodgame.ru/help/1/103
Мы стремились сделать первую версию легкой, с ключевым набором функций, необходимых для комфортного просмотра стримов. В приложении вы сможете просматривать список стримов, переходить в категории игр, просмотреть популярные трансляции и непосредственно смотреть стримы.
На странице канала есть селектор смены качества и доступен чат, который можно открыть/скрыть в любой момент. Чат может отображаться сбоку или выводиться в выбранный угол экрана телевизора. Взаимодействие предельно удобное: чтобы писать сообщения, не требуется авторизация внутри приложения ТВ, а достаточно отсканировать QR‑код, появляющийся по кнопке. Такой же механизм используется и для функции "Поддержать".
Мы знаем, что возможность смотреть список избранных стримов, на которые подписан пользователь – важная функция. Мы обязательно добавим это в будущих версиях приложения.

Возвращение доната через зарубежные карты
По независящим от нас причинам пришлось сменить оператора-партнера по приему платежей на зарубежные карты. К сожалению, на это ушло больше времени чем мы и вы ожидали, но результаты еще лучше, чем было!
Ключевые отличия:
- Минимальный донат от 100 рублей (раньше было от 300 руб.);
- Комиссия стала ниже (раньше с каждого платежа оператор дополнительно вычитал фикс в евро);
- Новый интерфейс (позже покрасим в синий);
- Теперь можно поддерживать задания или создавать новые;
- В финансовой статистике у каждого стримера появился новый источник "Зарубежная карта".
Доступна смена никнейма для всех пользователей
Выкатили одну из самых популярных фич, которую просили пользователи!
- Больше не нужно обращаться в саппорт, чтобы поменять ник;
- Сменить ник можно в настройках профиля;
- Две попытки смены никнейма в год;
- Смена никнейма автоматически меняет ваше имя канала, ссылку на канал и т.д.
Если вы сменили ник, а предыдущий занял кто-то другой, вернуть его уже не получится. Будьте внимательны!
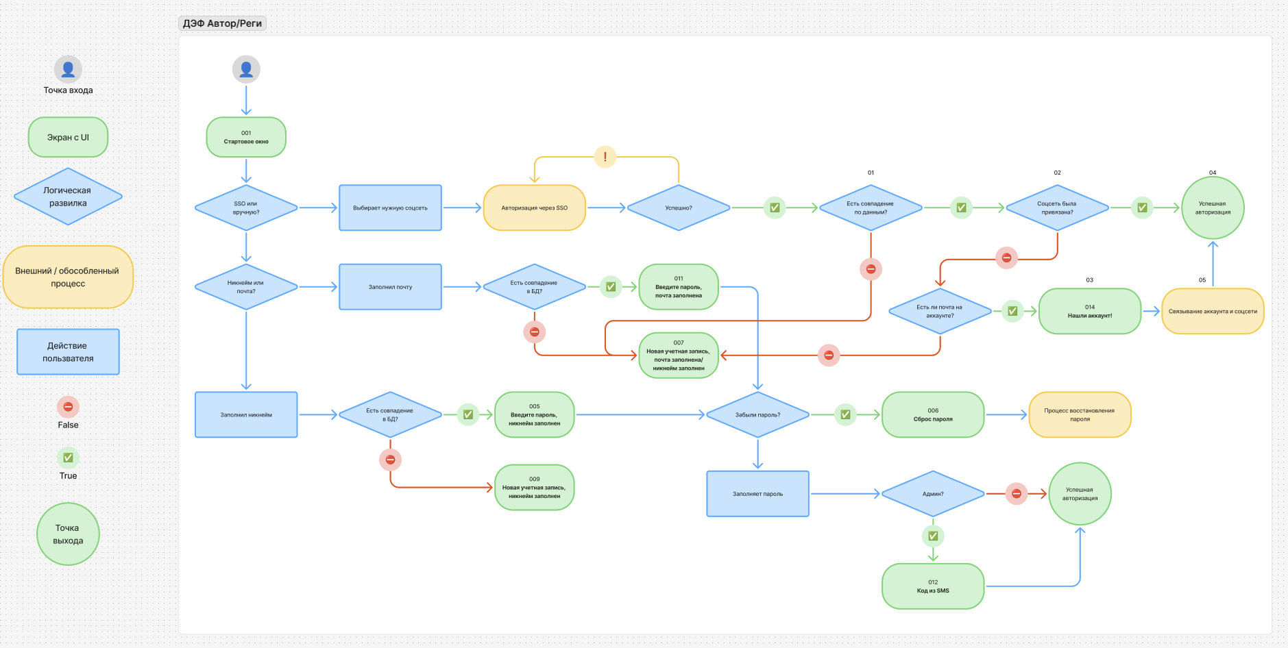
Переработка логики работы и интерфейс окна регистрации
В процессе различных экспериментов по привлечению зрителей мы обнаружили, что часть из них испытывает трудности при первой попытке регистрации на сайте. Мы решили радикально обновить как логику работы регистрации, так и интерфейс, чтобы новый зритель как можно быстрее мог влиться в стриминг на ГГ. Мы хотели сделать так, чтобы от пользователя требовалось как можно меньше действий и сложных решений, а в некоторых случаях, например при регистрации через соцсети, не требовалось вовсе. Никнейм теперь можно сменить позже как и почту, или другие важные для авторизации данные.

Обновленная логика на диаграмме экранных форм покрупнее.
Далее был переработан интерфейс регистрации/авторизации. Вот пример, который хорошо отражает суть изменений:
При создании новой учётной записи мы стараемся предзаполнить максимальное количество полей, чтобы не тратить время впустую. Когда вы попадаете на форму, никнейм или почта уже заполнены, так как на предыдущем экране мы проверяем, существует ли у нас аккаунт с этими данными или нужно создавать новый. Если совпадений нет и почта свободна, мы открываем форму регистрации, где сразу ждет сгенерированный никнейм. Если он не подойдёт, то нет смысла тратить время здесь – вы сможете спокойно сменить его позже в профиле.
Попробовать новую форму можно уже сейчас: https://goodgame.ru/login2

Ледокол
- спасение данных на сторадже
- апгрейд стораджа
- страница статуса рестримов
- обновление сервисов рестримов прокси ртмп фиксы утечек памяти
- работы с llhls сервером, подготовка к тестированию
- установка и настройка GPU сервера
- фиксы создания клипов
- перенос записей трансляций на другой сторадж
- фикс алертов уведомлений о проблема на трансляциях, меньше ложных срабатываний
Ченджлог
- Реализован API удаления записей на бэкенде
- Исправлена регистрация ника длиной 16+ символов
- Обновлён и исправлен Sitemap
- Отключена отправка писем с ДР для удалённых профилей
- Исправлена работа капчи при логине
- Страница вывода средств адаптирована под мобильные экраны
- В новостном редакторе добавлена поддержка тега <video>
- Система событий чата переведена на кастомный “эмиттер”, снижена вероятность недоступности сайта
- После успешного логина происходит переход на goodgame.ru/wallet/order/ вместо (почему-то) главной страницы
- Исправлено отображение знака рубля в закрепленном задании
- Обновлена инструкция по разворачиванию dev-копии сайта
- Доработана форма приёма платежей картами РФ: теперь принимаются все карты МИР (16, 18 и 19 знаков)
- Во внешнее донатное окно добавлены ник и аватар стримера
- Добавлен смайл-мод в чате (когда допустимы только смайлы) для модераторов и помощников стримера
- Исправлено обновление названия стрима и игры после телепорта
- Исправлено отображение фона профиля: изображение больше не растягивается
- Исправлена ошибка при попытке покупки подписки или Плюса
- Обновлены UI главного меню и поисковой строки
- Улучшена обработка ошибок в HLS.js: при повторных ошибках сегментов (например, 404 или 500) воспроизведение корректно восстанавливается
- Недоступность одного способа оплаты (например, через Интервейл) больше не блокирует окно доната целиком
- Настроена репликация БД и сайта
- Добавлен читабильный нейминг VODов
- Добавлена возможность скачать и удалить VOD (для стримера)
- На страницу записи VOD добавлены дата и время его создания
- Исправлена работа поиска смайлов в селекторе
- Исправлен расчёт доступных к выводу средств: выплаты за позапрошлую неделю больше не считаются “тратами”
- Исправлена работа страницы подписок при включённом AdBlock
- Добавлен эндпоинт для работы с QR-кодами
- Исправлена вёрстка в окне старта телепорта
- На странице дашборда стримера теперь отображается его ПРАВИЛЬНЫЙ никнейм
- Исправлено отсутствие маски CVV при вводе в Яндекс.Браузере
- Ограничено злоупотребление блоком “О себе” для фейковых SEO-текстов, которым пользовались жулик
- Исправлена вёрстка в описании канала с маркерованными списками
- Исправлена рамка кропа турнирных плакатов
- Исправлен баг с отображением суммы в статусе заявки
- Сверстана и добавлена страница “Согласие на обработку персональных данных”

